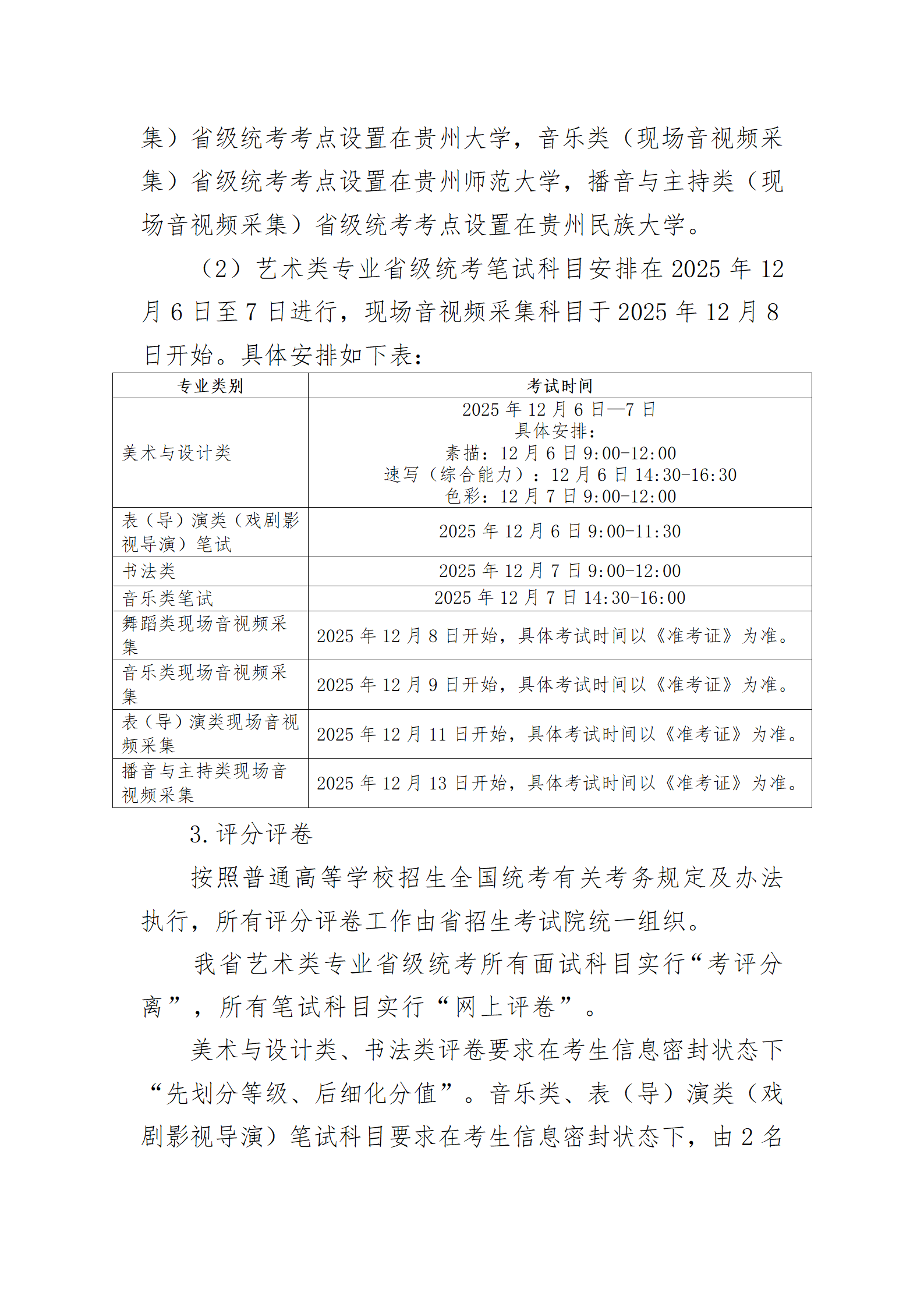
龙行概况
龙行简介
龙行特色
历年合影
学校环境
教学环境
生活环境
住宿环境
师资教学
教学部
招生部
行政部
招生简章
招生简章
班级设置
在线报名
入学流程
优秀作品
素描作品
色彩作品
速写作品
设计作品
教学视频
素描视频
速写视频
色彩视频
画室视频
历年成绩
龙行头条
龙行资讯
艺考资讯
联系我们
联系我们
全国分校
龙行头条
LONGXING NEWS
重庆龙行画室首页
>
艺考资讯
龙行资讯
艺考资讯
贵州省2026年普通高等学校艺术类专业考试招生工作实施办法.docx
2025.11.19 浏览量:284
贵州省2026年普通高等学校艺术类专业考试招生工作实施办法
< 上一篇: 贵州2026艺考时间安排
下一篇: 景德镇陶瓷大学2025-2026校考专业对比统计分析 >
推荐资讯
重庆2026美术与设计类专业统考考试说明
四川2026美术类专业模考一诊高分卷(速写)
贵州省2024艺术类高职(专科)批投档分数线
广州美术学院2022年普通本科面向省外考生校考工作安排
重庆美术培训 | 国外的艺术教育,都有哪些区别?
龙行美院新校区|热烈祝贺龙行艺术新校区开业!
重庆美术培训画室老师提醒你:不把静物当回事?考试时别哭!
2020年33所承认美术统考成绩的211大学
在线咨询
QQ咨询
微信客服
微信公众号
在线
报名