龙行概况
龙行简介
龙行特色
历年合影
学校环境
教学环境
生活环境
住宿环境
师资教学
教学部
招生部
行政部
招生简章
招生简章
班级设置
在线报名
入学流程
优秀作品
素描作品
色彩作品
速写作品
设计作品
教学视频
素描视频
速写视频
色彩视频
画室视频
历年成绩
龙行头条
龙行资讯
艺考资讯
联系我们
联系我们
全国分校
龙行头条
LONGXING NEWS
重庆龙行画室首页
>
艺考资讯
龙行资讯
艺考资讯
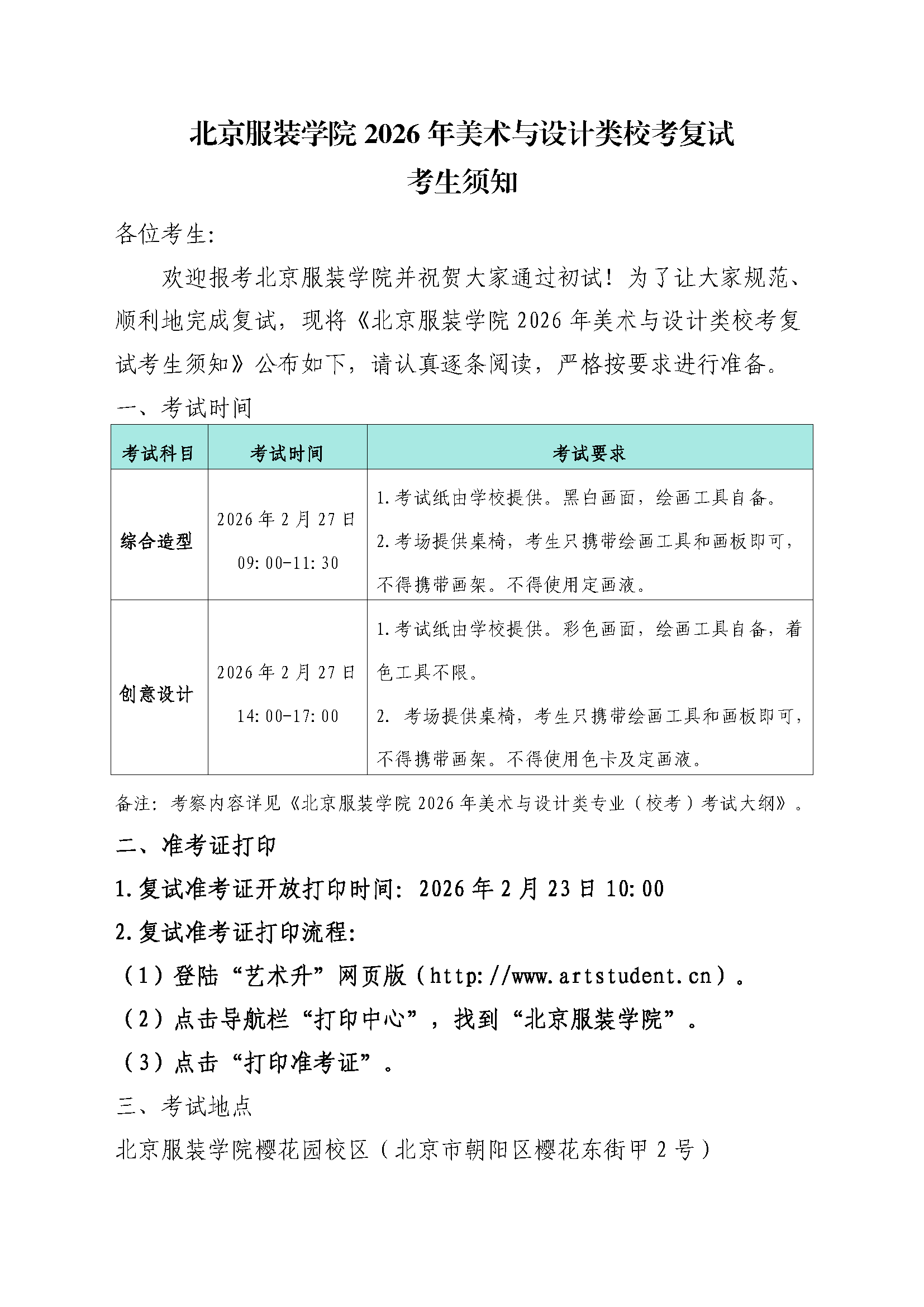
北服2026美术与设计类校考复试须知
2026.02.06 浏览量:31
北服2026美术与设计类校考复试须知
< 上一篇: 云南师范大学2026年艺术类专业招生简章
下一篇: 贵州2026考试时间安排 >
推荐资讯
985高校签约时间顺序统计
重庆本地高校2025物理类专科批投档分数线
湖北美术学院2025年全日制普通本科招生章程
中央美院2025校考合格名单
纸都要扣破了,美术老师挂在嘴边的扣细节,到底是个啥?
各省美术一模素描高分卷大pk,重庆美术集训画室带你来看看都有哪些共同特征?
你有什么可豪横的 | 对重庆美术培训画室美术生的误解,经历过再说话!
重庆十大画室美术生毕业后靠画画,副业是工资的两倍!
在线咨询
QQ咨询
微信客服
微信公众号
在线
报名