龙行概况
龙行简介
龙行特色
历年合影
学校环境
教学环境
生活环境
住宿环境
师资教学
教学部
招生部
行政部
招生简章
招生简章
班级设置
在线报名
入学流程
优秀作品
素描作品
色彩作品
速写作品
设计作品
教学视频
素描视频
速写视频
色彩视频
画室视频
历年成绩
龙行头条
龙行资讯
艺考资讯
联系我们
联系我们
全国分校
龙行头条
LONGXING NEWS
重庆龙行画室首页
>
艺考资讯
龙行资讯
艺考资讯
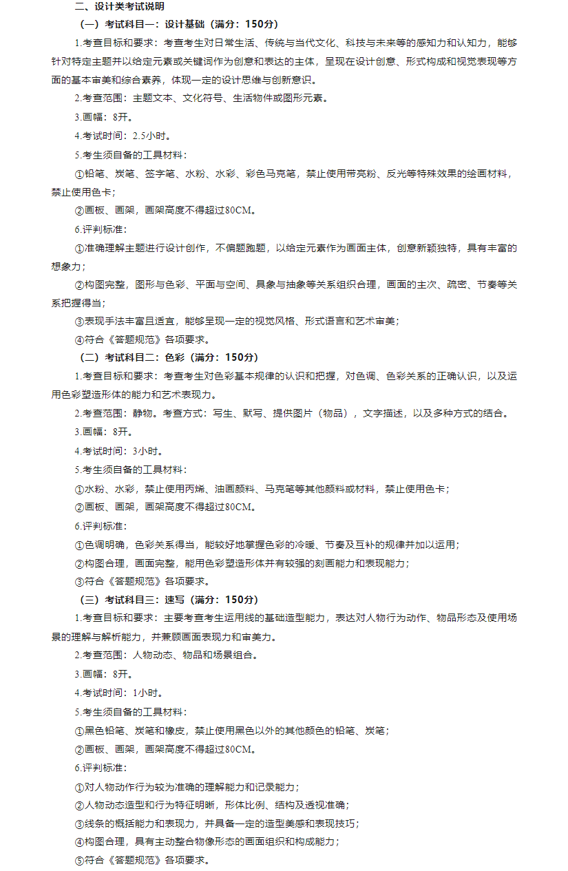
川美2026校考考试说明
2025.11.29 浏览量:288
四川美术学院2026年校考专业考试说明公布,与去年的考试内容对比来看,没有太大的变化,说明川美校考招生政策渐趋稳定!2026想要参加川美校考的美术生们可以仔细看看!
< 上一篇: 四川2026美术联考参考说明
下一篇: 重庆2026美术联考参考指南 >
推荐资讯
北京服装学院2026招生简章
八大美院最强专业之湖美
高校LOGO颜色分类,哪一个颜色类高校最厉害?
本科热度排名前50强专业榜单
文化课成绩差,专业课成绩好怎么填报大学?
已有省市发布2021届美术联考大纲,重庆美术培训画室美术生速看!
学姐说|四川美院文化分要求多少? 我应该参加校考吗?
央美采取线上校考!这7点注意事项你必须要明确,否则影响最终分数!
在线咨询
QQ咨询
微信客服
微信公众号
在线
报名