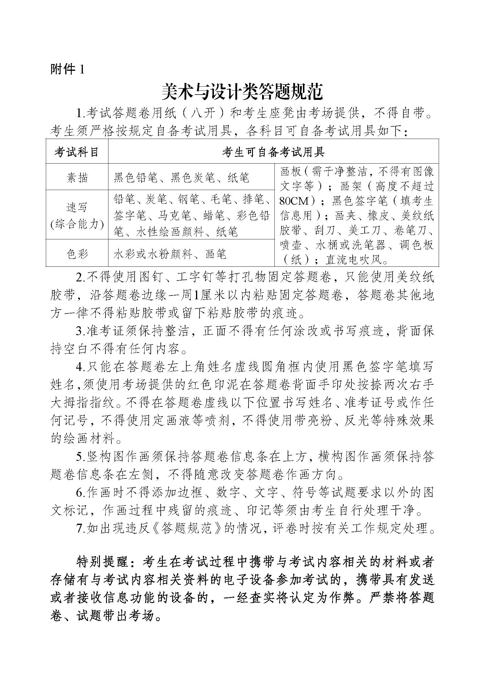
龙行概况
龙行简介
龙行特色
历年合影
学校环境
教学环境
生活环境
住宿环境
师资教学
教学部
招生部
行政部
招生简章
招生简章
班级设置
在线报名
入学流程
优秀作品
素描作品
色彩作品
速写作品
设计作品
教学视频
素描视频
速写视频
色彩视频
画室视频
历年成绩
龙行头条
龙行资讯
艺考资讯
联系我们
联系我们
全国分校
龙行头条
LONGXING NEWS
重庆龙行画室首页
>
艺考资讯
龙行资讯
艺考资讯
重庆2026美术联考参考指南
2025.11.28 浏览量:456
重庆2026美术联考参考指南
< 上一篇: 川美2026校考考试说明
下一篇: 重庆2026书法统考参考指南 >
推荐资讯
2026年上海音乐学院本科美术类招生专业考试大纲
天津美院2025-2026校考专业对比统计分析
中国美术学院2024年校考专业录取分数线
速写人物练习技巧有哪些?
色彩静物中水果画得精彩了,画面自然就能拿高分!
重庆美术培训:统考高分模板,这几个万能速写公式超有用!
重庆美术培训画室美术生遇到难题想拿高分?色彩头像步骤解析赶紧收藏!
重庆美术培训学校告诉你:美术考生战胜压力的好办法就是——行动!
在线咨询
QQ咨询
微信客服
微信公众号
在线
报名